Full View
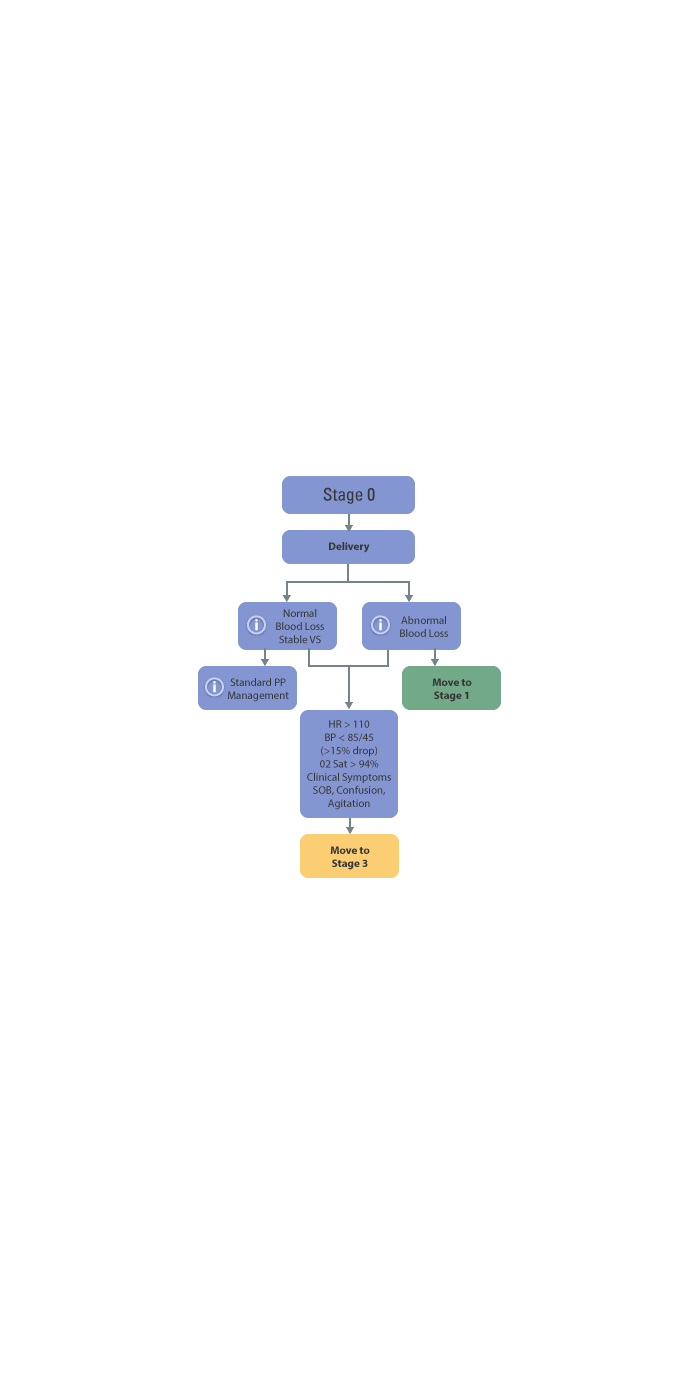
Stage 0
Stage 1
Stage 2
Stage 3
Stage 4